ENG

FR

About me

As someone who thrives on innovation, a career in engineering was the obvious option. After excelling in high school and getting the highest GPA in Hay Hassani's district, Casablanca, I enrolled in the intense preparatory classes' program in Maths and Physics. A successful first year allowed me to join the MP* (or MP star), one of four classes in the country bringing together the highest-ranked first-year students to progress at a higher pace. Finally, after sealing my second year with a national ranking of #163 out of 3 325, I joined AIAC's engineering school to apply and further develop my passion for electrical engineering.

Fields I'm Interested In / Looking for End-of-Year (Summer) Internship In

  • Web development icon

    Control Systems - Automation

    Designing systems to regulate dynamic processes for efficiency and stability.

  • Power icon

    Power Systems

    Designing and managing electrical networks for reliable energy distribution.

  • Electromechanics icon

    Electromechanics & Mechatronics

    Combining mechanical, electrical, and computing technologies for automated systems.

  • Embedded icon

    Embedded Systems - IoT

    Creating hardware and software solutions for connected, automated devices.

Resume


Education

  1. Académie Internationale Mohammed VI de l'Aviation Civile - AIAC

    Engineering Degree - Electrical, Electronics and Telecommunication

    2024 — 2027

    - Top of the Class (1st Year)

  2. Preparatory Classes CPGE Mohamed V Casablanca

    MPSI - MP*

    2022 — 2024

    - Ranked #163 / 3325 Nationally

    Intense Higher Education program in Mathematics and Physics ending with a national competitive examination (CNC).

  3. Tarek Ibn Ziad High school

    High School Diploma (Baccalaureate) - Specialty in Mathematics.

    2020 — 2022

    - Highest GPA in Hay Hassani's District, Casablanca

Experience

  1. Quality Engineering Intern - Safran Aircraft Engines

    Aug. 2025 — 1 month
    Safran Logo

    • Deployment of the Safran Group's FOD standard across CFM56-5B and CFM56-7B engine production lines, including criticality analysis and redefinition of critical zones across 4 industrial buildings (Non-Sensitive, Sensitive, Critical).

    • On-site analysis and coordination with production and quality teams to control FOD-critical areas, using a risk-based assessment approach.

  2. Electrical Engineering Intern - KONE Corporation

    Jul. 2025 — 1 month
    KONE Logo

    • Designed model-based regenerative braking control systems for modern elevators

    • Modeled and simulated PMSM (KONE EcoDisc) dynamics and motion control (FOC) entirely from scratch in 𝗦𝗶𝗺𝘂𝗹𝗶𝗻𝗸

    • Built a digital twin combining a 𝗤𝘁-based HMI with the Simulink model

  3. President - AEROLEC Club

    Jul. 2025 — Present

  4. President - Association of Engineering Students of AIAC

    Mar. 2025 — Present

    Representing 400+ engineering students, steering strategic initiatives, and addressing the diverse needs of the student body

  5. Class Representative - 1st Year Electrical Engineering

    Sep. 2024 — Mar. 2025
  6. Active Member - AEROLEC Club

    Oct. 2024 — June 2025

    Highly active member of AEROLEC's robotics club.

    • 1st Place winning team of 2024's AeroRover National Robotics Competition (See Portfolio.)

  7. Active Member - Production Unit - Enactus AIAC

    Oct. 2024 — June 2025

    • Prototyping & production

    • Project cost estimation

Skills

  • MATLAB - Simulink
    90%
  • Control Systems
    90%
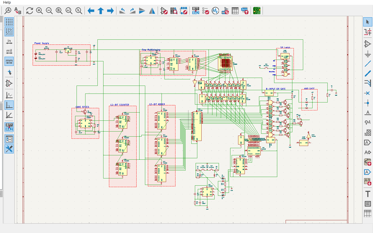
  • PCB Design - KiCad
    85%
  • Robotics
    95%
  • Software Development (C/C++, Java, Python, Flutter, Kotlin...)
    95%
  • Leardership. Management
    95%
  • Linux System Admin, Networking, Docker
    85%
  • Fusion 360
    70%
  • Office Suite
    70%

Portfolio

Blog